ÐË·¢ÓÎÏ·187pt

Êý¾ÝÖÐÐÄϸÃÜÅäµç¹ÜÀíϵͳ½â¾ö¼Æ»®
1¡¢¸ÅÊö
  Ëæ×ÅÊý¾ÝÖÐÐĵÄѸÃÍÉú³¤£¬£¬£¬£¬£¬ £¬Êý¾ÝÖÐÐĵÄÄܺÄÎÊÌâÒ²Ô½À´Ô½Í»³ö£¬£¬£¬£¬£¬ £¬ÓйØÊý¾ÝÖÐÐĵÄÄÜÔ´¹ÜÀíºÍ¹©ÅäµçÉè¼ÆÒѾ­³ÉΪÈÈÃÅÎÊÌ⣬£¬£¬£¬£¬ £¬¸ßЧ¿É¿¿µÄÊý¾ÝÖÐÐÄÅäµçϵͳ¼Æ»®£¬£¬£¬£¬£¬ £¬ÊÇÌá¸ßÊý¾ÝÖÐÐĵçÄÜʹÓÃЧÂÊ£¬£¬£¬£¬£¬ £¬½µµÍ×°±¸ÄܺĵÄÓÐÓ÷½·¨¡£¡£¡£¡£¡£¡£ÒªÊµÏÖÊý¾ÝÖÐÐĵĽÚÄÜ£¬£¬£¬£¬£¬ £¬Ê×ÏÈÐèÒª¼à²âÿ¸öÓÃµç¸ºÔØ£¬£¬£¬£¬£¬ £¬¶øÊý¾ÝÖÐÐĸºÔØ»ØÂ·ºÜÊǵĶ࣬£¬£¬£¬£¬ £¬¹Å°åµÄÕÉÁ¿ ÒDZíÎÞ·¨Öª×㱾Ǯ¡¢Ìå»ý¡¢×°Öá¢Ê©¹¤µÈ¶à·½ÃæµÄÒªÇ󣬣¬£¬£¬£¬ £¬Òò´ËÐèÒª½ÓÄÉÊÊÓÃÓÚÊý¾ÝÖÐÐļ¯ÖÐ¼à¿ØÒªÇóµÄ¶à»ØÂ·¼à¿Ø×°Öᣡ£¡£¡£¡£¡£
2¡¢²Î¿¼±ê×¼

GB50174   ¡¶Êý¾ÝÖÐÐÄÉè¼Æ¹æ·¶¡·

TIA942    ¡¶Êý¾ÝÖÐÐÄͨѶ»ù´¡ÉèÊ©±ê×¼¡·

GB51409   ¡¶Êý¾ÝÖÐÐÄ×ÛºÏ¼à¿ØÏµÍ³¹¤³ÌÊÖÒÕ±ê×¼¡· 

DB31/T1302¡¶Êý¾ÝÖÐÐÄÄܺÄÔÚÏß¼à²âÊÖÒչ淶¡·

CDCC      ¡¶Êý¾ÝÖÐÐÄ¼à¿ØÏµÍ³ÊÖÒհׯ¤Êé¡·

3¡¢ÉèÖüƻ®
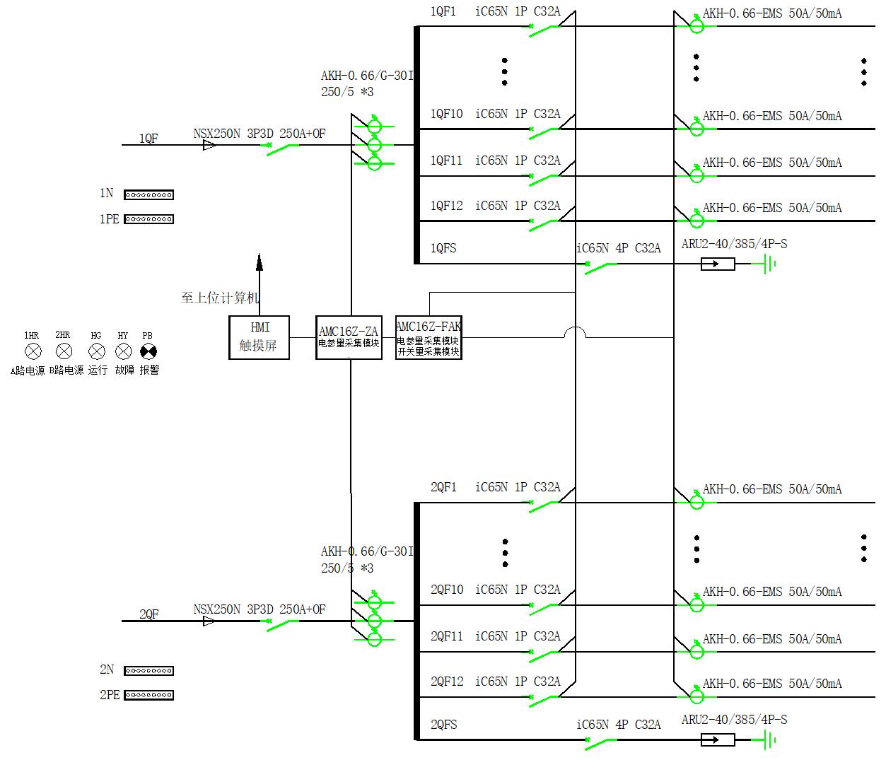
  ÐË·¢ÓÎÏ·187pt½»Á÷ϸÃÜÅäµç¼à¿Ø×°ÖÃϵÁÐÊÇרÃÅÕë¹ØÓÚÊý¾ÝÖÐÐÄÕÛÎñÆ÷µçÔ´¹ÜÀíÉè¼ÆµÄÕÉÁ¿×°Öᣡ£¡£¡£¡£¡£¸Ã×°ÖÃÉè¼ÆÐ¡ÇÉ£¬£¬£¬£¬£¬ £¬Äܹ»¶Ô A+B Á½Â·½øÏßºÍ 96»ò192·³öÏßµÄÈ«µç²ÎÁ¿²ÎÊý¡¢ÊäÈëÊä³ö¿ª¹Ø¼°·ÀÀׯ÷״̬µÈʵʱ¼à²â£¬£¬£¬£¬£¬ £¬ ËùÓÐÕÉÁ¿Í¨µÀµÄ¸æ¾¯ãÐÖµ¾ù¿Éµ¥¶ÀÉ趨£¬£¬£¬£¬£¬ £¬³öÏßÔ½ÏÞÊÂÎñÁ¬Ã¦´¥·¢ÏµÍ³Éù¹â¸æ¾¯£¬£¬£¬£¬£¬ £¬ÔڹŰåÒDZíµÄÌå»ýÉÏʵÏÖÁË¼à¿Ø»ØÂ·µÄ¸ß¶È¼¯³É¡£¡£¡£¡£¡£¡£Èçµä·¶Åäµçͼ¡£¡£¡£¡£¡£¡£

ÍÆ¼öÉèÖÃ

 

4¡¢ÏµÍ³½á¹¹
  ϵͳ½ÓÄÉÍâµØ×°Ö㬣¬£¬£¬£¬ £¬Í¨¹ýÁÐÍ·¹ñ´¥ÃþÆÁÏêϸÉó²é¼°ÆÊÎö¡£¡£¡£¡£¡£¡£
5¡¢ÍâµØ´¥ÃþÆÁϵͳ¹¦Ð§
¡ñ Ö÷·²ÎÊý
´¥ÃþÆÁ¿ªÆôºóµÄµÚÒ»¸ö½çÃæÎªÖ÷·²ÎÊý½çÃæ£¬£¬£¬£¬£¬ £¬ÈôÊÇÓжà·½øÏߣ¬£¬£¬£¬£¬ £¬¿Éµã»÷ÓÒϽǵİ´Å¥Çл»Éó²éÆäËü½øÏߵIJÎÊý¡£¡£¡£¡£¡£¡£
 
¡ñ ֧·²ÎÊý
ÔÚÖ÷·²ÎÊý½çÃæµã»÷“֧·²ÎÊý”½øÈë¡£¡£¡£¡£¡£¡£ÈôÊÇÓжàÇãÔþÏߣ¬£¬£¬£¬£¬ £¬ÏÈÔÚÖ÷·²ÎÊý½çÃæ½øÈë¶ÔÓ¦µÄÖ÷·£¬£¬£¬£¬£¬ £¬ÔÙµã»÷“֧·²ÎÊý”¡£¡£¡£¡£¡£¡£
 
 
¿Í·þ1
¿Í·þ2
¿Í·þ3
¿Í·þ4
ÍøÕ¾µØÍ¼